PORTFOLIO

Simplifying Energy for Texas Residents

Client
NextEra Analytics

Industry
Energy

Product
Power Wizard

My Role
Experience Strategy Lead

My Work
User Experience
Product & Web Strategy
Brand Identity Oversight
Launch Oversight

What do we need to solve?

NextEra Analytics, a company that uses advanced math and science to solve problems facing the energy industry, wanted to create an online solution that dynamically researched and enrolled Texas residents in the best energy plans. They needed a solution that established deep relationships and solved the complexities of consumer energy management.

The NextEra team was made up of talented mathematicians, data scientists, and engineers. Most of the software and apps they made were for energy pros who were highly technical and software savvy. As they embarked on building a consumer-facing product, they needed help taking complex concepts and ideas and transforming them into easy-to-understand tools for everyone.


Who are we trying to reach?

Texas is the only state that manages its own grid, and it’s one of a handful of states with a deregulated electricity market. This means Texas residents can choose their electricity providers, just like picking a health care provider or phone service. It also means that electricity prices are constantly changing based on the weather and supply and demand. It’s a dynamic and often volatile environment that can be confusing and overwhelming for consumers. If they’re not paying attention, they can easily end up overpaying.

We worked together to outline personas, journey maps, and requirements, which I formalized into shareable documentation. I conducted customer interviews and user testing of competitor sites to understand and communicate the user’s perspective to the rest of the team.


How do we get there?

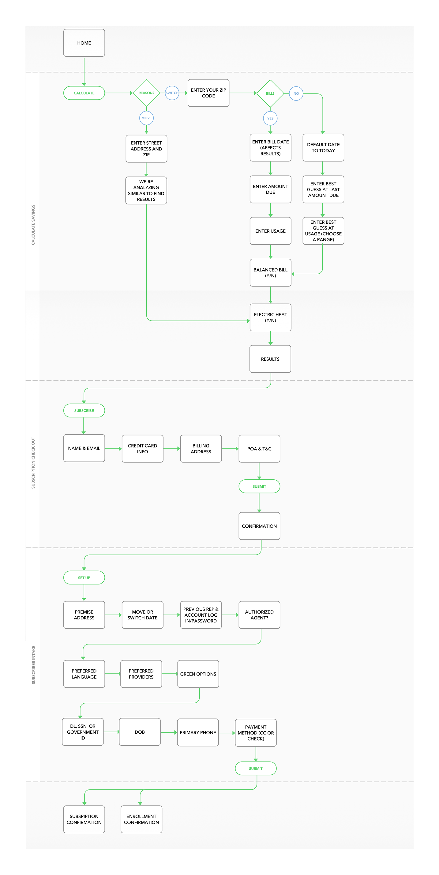
My approach started with reviewing all of the existing materials they had about the project goals and the market. I made sure I was fluent enough to earn their trust. Next I facilitated a workshop to get to know the team and what they were trying to accomplish. Most of them hadn’t been exposed to user experience practices, so I made sure to emphasize the purpose and value of the work I was leading. I helped them understand that when we look at the solution through the eyes of their target audience, we can design something they’ll actually use. We need people to actually use the product if we want it to succeed. After facilitating stakeholder workshops, interviews, and competitor research, I condensed the findings into a simple, high-level strategic framework that guided the rest of the experience work.

From there, I created iterations of user flows and wireframes, testing prototypes along the way, to establish an end-to-end online experience that would engage users. I created a library of reusable content blocks that could the design and development teams used as a foundation to bring the experience to life. I created a wireframe prototype of the solution and tested it on Texas residents that aligned with our personas.


How do we bring it life?

I helped the team select a creative agency and consulted with them to establish a brand identity for the tool. I led the creative team to establish a brand that reflected both the business goals and user needs.

I hired a UI designer to create a branded interface based on the final version of the wireframes and the newly established brand look and feel. I consulted with the development team during production, attending daily standups and sprint meetings, and making sure the solution we launched aligned with our vision.

Results

Consumer Satisfaction

Google Reviews: 4.8-star rating based on thousands of customers.

Reviewers often highlight the seamless transition between providers and helpful interactions when navigating the initial sign-up process.

Corporate Integration

Following launch, NextEra integrated Power Wizard into its retail portfolio, validating its technology as a powerful customer acquisition tool in the highly competitive and confusing Texas deregulated market.

Early Market Impact

Power Wizard was recognized as a leader in the "concierge-like" energy service movement, using proprietary algorithms to analyze hundreds of plans in seconds.

More of My Work

Granum

Brand and website experience for the merging of two landscaping software companies.

Twin Cities in Motion

Brand, portfolio, and website experience for a nonprofit movement organization.

Stamps.com

An interactive campaign that brought the brand to life and encouraged user engagement.